您当前的位置首页 > 公告通知
兴安盟人民医院手术室地面维修项目竞争性磋商公告
2025-04-03  |   336   |       

项目概况

兴安盟人民医院手术室地面维修项目,现向社会发出招标公告请各有经营资质企业报名参会。

 

一、基本项目情况

项目名称:兴安盟人民医院手术室地面维修项目

采购方式:竞争性磋商

预算资金:3.4万元

计划工期:5日历天 

二、申请人的资格要求

1.具有独立承担民事责任的能力及本项目相应资质。

2.具有良好的商业信誉和健全的财务会计制度。

3.具有履行合同所必需的的设备和专业技术能力。

4.投标人不允许存在挂靠、转包、违法分包的行为。

5.需要有投标产品厂家授权书。

6.不接受联合体形式的投标。

三、服务内容及要求

内容主要包括但不限于:维修面积约110平方米,拆除原有塑胶地板及混凝土至基层;清理拆除后的混凝土基层,打磨后确保干净、平整、增强地面附着力等;重新铺设混凝土基层、自流平(厚度5mm)及医用同质透心塑胶地板(厚度不低于4mm),塑胶地板颜色需符合院方要求;因手术室为洁净区域必需做好施工防护,不得污染非施工区域环境及设施设备等。

1、严格按照院方要求进行施工,质量标准:符合国家现行的施工质量验收规范,达到合格工程并满足国家行业验收标准。

2、施工期间不得影响医院正常诊疗;不得破坏其他设施设备,如有损坏必需按照医院要求进行恢复或照价赔偿。

3、施工如需特殊工种必须持有特种作业证。施工期间出现安全生产事故,施工方承担全部责任。

4、按照约定日期时间进行施工,并保质保量完成工作任务;根据《中华人民共和国建筑法》、《中华人民共和国安全生产法》、《建设工程安全生产管理条例》、《建设工程质量管理条例》及相关法律、法规、规范、行业验收标准,进行施工、验收及质保。

5、做好防护、节水、节电工作;安全文明施工;工完场清。

6、预算金额包括项目所需材料、五金配件、工具、设备、人工、垃圾清运、安全措施费、税费、运输费等。

7、结算以医院委托第三方审计为准。

 

四、报名材料要求

1.目录清晰。

2.报名企业的企业资质。

3.法人授权委托书、身份证复印件。

4.公司简介、项目服务简介、企业征信证明、企业业绩(中标合同及中标通知书)、响应招标要求、产品参数对照表、投标项目方案、报价单、产品数据等相关材料装订成册且密封,一正三副,加盖企业公章并标注联系方式。

 

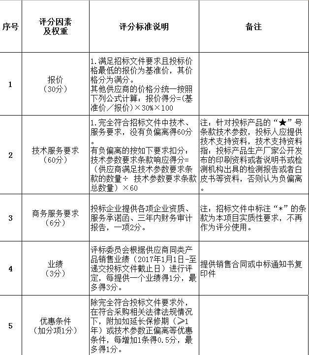
五、评分办法

 

六、违规责任

    如发生串标行为,串标公司三年内禁止再参加我院任何招投标项目。串标法律依据与责任详见《中华人民共和国政府采购法》。

七、付款方式

合同签订完成,出具检查结论报告后,双方无异议,乙方向甲方提供合同等额发票30天内,一次性付清合同款。

八、公告期限及响应文件提交

自本公告发布之日起10个日历天。

截止时间:2025年04月14日。

九、递交响应文件地点

兴安盟人民医院门诊楼344办公室

联系人:王蕾  电话:13644898125

十、开标地点及开标方式

地点:兴安盟人民医院门诊楼301会议室

方式:现场开标

预约挂号
缴费
检验结果查询
病例复印
金牌护士